Monitoring and evaluation of rural water supply in Uganda
How to improve the delivery of rural water services.
Project leader: Berit Balfors
Participants: Andrew Quin, Roger Thunvik
Key words: monitoring and evaluation, rural water supply, Uganda, Sub-Saharan Africa
Project description
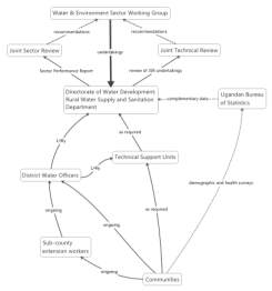
Many nations in Sub-Saharan Africa, supported by donors, have increased efforts in their rural water supply programmes within the last few decades. However, these programmes suffer from a range of challenges and problems and, according to recent figures, over half of rural inhabitants in Sub-Saharan Africa lack access to safe water supplies. In order to improve the delivery of rural water services, effective monitoring and evaluation can provide support. Uganda has recently been recognised for improving its national programme for rural water supply.
Furthermore, the country has also introduced programme monitoring and evaluation. However, these undertakings have not been unproblematic. Based on interviews and a document review, this study identifies challenges and difficulties that Uganda has encountered in developing both rural water supply and the corresponding monitoring and evaluation framework. From an analysis of the results, it is apparent that both the rural water supply programme and the monitoring and evaluation frame-work are constrained by political and institutional factors at district level.
As a way forward, it is suggested that the roles and responsibilities currently accorded to district politicians are re-thought. Capacity-building efforts should be expanded, and should encompass other district actors such as politicians and extension workers. Monitoring and evaluation of the rural water supply programme could be improved by strengthening its relevance at district level. While further capacity-building efforts may promote its relevance, monitoring and evaluation could also be developed together with district actors in order to better support district decision-making processes. Such actions could help in overcoming current difficulties, and could lead to better information management in support of the rural water supply programme.
