Till innehåll på sidan
Till KTH:s startsida

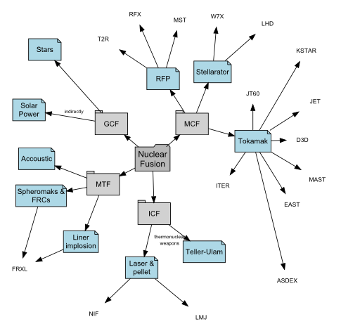
Paths in Nuclear Fusion

Main paths in nuclear fusion energy research.

Pathways to fusion energy
Pathways to fusion energy.

Nuclear fusion can be realised in many different ways, provided that the fuel is compressed to sufficient density and heated to sufficient temperature for a sufficiently long time. The figure above illustrates the different approaches (grey folders):

  • GCF (Gravitational confinement fusion) is realised by compressing the fuel under its own weight. The potential energy is converted into heat during the collapse and provides the conditions under which protostars forming from interstellar hydrogen clouds can ignite and become stars. Apparently such a process is not suitable for realising fusion power on Earth. However, solar power can be harnessed indirectly on Earth by solar panels.
  • MCF (Magnetic confinement fusion) is based on confining fuel particles by a “magnetic bottle” rather than gravity and is the most advanced artificial fusion concept. There are different approaches on how to build this “magnetic bottle”, but all rely on the fact that the magnetic field lines must close on themselves (i.e. yield a torus form of some sort), and that they must be twisted to prevent the fuel from drifting out of the arrangement. This field line twisting can be realised either by driving a current through the fuel itself (the plasma current), which is realised in devices called Tokamaks and Reversed Field Pinches (RFP), or by creating the twist purely externally, as it is done in stellarators. Each of the concepts sports a number of devices all around the world. The biggest tokamak currently in operation is JET in the UK. The biggest stellarator is W7X in Germany. The device in our laboratory is a RFP.
  • ICF (Inertial confinement fusion) is a rapid form of fusion. A fuel pellet is compressed by an implosion and therefore brought to ignition. The inertia of any particle with mass prohibits instant movement and therefore gives a time window under which fusion conditions can be reached inside a fuel pellet before it flies apart. Researchers attempt to provide a means of implosion by powerful laser beams, e.g. at the National Ignition Facility (NIF) in the US or at Laser Megajoule (LMJ) in France.
  • MTF (Magnetised target fusion) aims at combining ICF and MCF: a magnetic field is built up to confine the fuel and is then compressed forcefully by an external driver. In case of the liner implosion concept, a short and strong current is run through a metal cylinder (the “liner”) which then implodes due to electromagnetic forces and compresses both the magnetic field inside and a laserpreheated fuel pellet.
  • Another concept is based on producing a self-sustained plasma ring that lives just long enough to enable fusion to take place. Such a plasma ring is encapsulated in a magnetic field, either by creating the plasma in the desired magnetic field as in the spheromak, or by reversing the field during plasma formation in order to obtain a closed ring as in the field-reversed configuration (FRC).